本會介紹
沿革史
訊息公告
幹部名單
理事長
秘書長
理 事
監 事
活動花絮
下載專區
聯絡本會
dm: -aa1: 1531004000000005101035001211080001100000 -db: -kind: False - 1 - 1
訊息公告
訊息公告
2026
4
23
租賃汽車違反道路交通管理處罰條例第21條無照駕駛違規說明案
2026
4
21
建請財政部秉持租稅公平原則研議案
2026
4
21
研議建置平台對接與轉罰流程優化案
2026
4
10
高公局eTag餘額退費
2026
4
2
為利後續交通違規裁決文書送達,請轉知所屬會員於簽訂租賃契約時,協助確認承租人所填地址之完整性。
2026
3
25
汽車運輸業與計程車客運服務業維護計畫及處理辦法部分條文修正
2026
3
10
電子公文
士林監理站運輸業管理相關業務調整
2026
3
6
會議通知
第九屆第四次理監事聯席會議
2026
3
2
電子公文
小客車租賃業全國聯合會啟用電子公文系統函
2026
2
13
電子公文
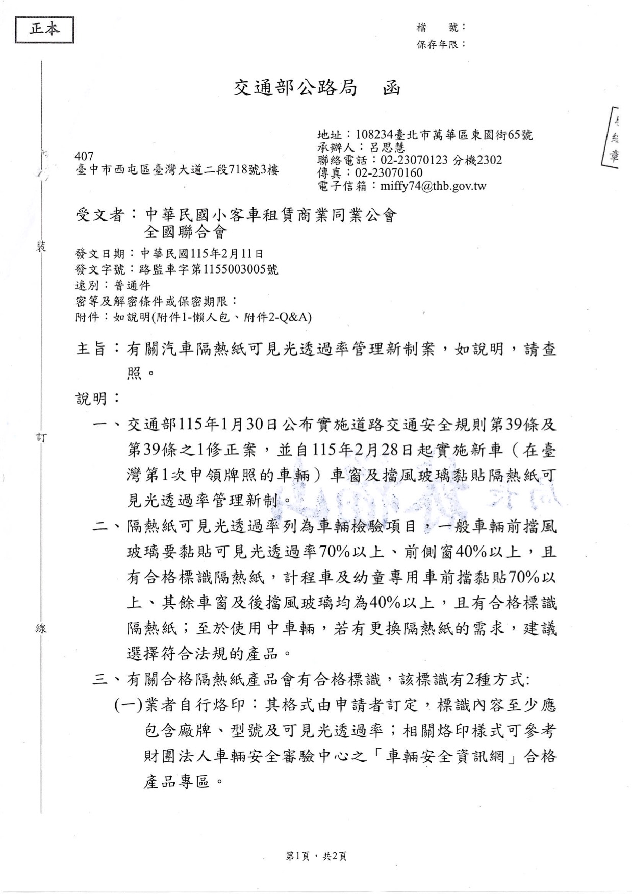
有關汽⾞隔熱紙可⾒光透過率管理新制
2026
2
4
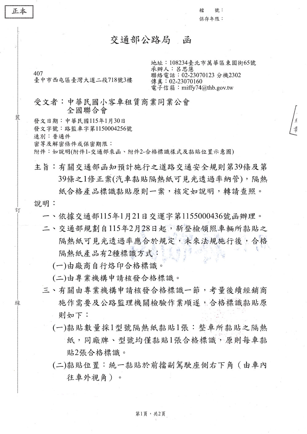
隔熱紙合格產品標識黏貼原則說明案
2026
1
21
115年武陵農場櫻花季疏運說明
2025
12
29
會議紀錄
第九屆第三次理事會議紀錄
2025
12
16
電子公文
駕照驗證卡
2025
12
12
會議公告
全聯會第九屆第三次開會通知
2025
12
4
電子公文
駕照電子卡承租車輛 說明公文
Top
本會地址:
臺中市西屯區臺灣大道二段718號3樓
本會電話:
04-23129397
本會傳真:
04-23163535
National Federation of Rental Car Associations, Taiwan
©2026
中華民國小客車租賃商業同業公會全國聯合會
本會介紹
訊息公告
幹部名單
活動花絮
下載專區
聯絡本會
visitor
6302
Design By TaiwanCloud